Auto Build(CI SCM GIT)/Jenkins
Jenkins 자원부족에 의한 교착 상태 Waiting for next available executor
아이티.파머
2024. 5. 4. 23:10
728x90
pending - Waiting for next available executor
Still waiting to schedule task
Waiting for next available executor

원인
자원부족에의한 교착상태에 빠졌을때 생성 되는 오류이다.
직접적인 원인으로 몇가지가 존재 한다.
첫째, CPU 및 memory 부족으로 인한 실패
둘째, Queue 대기 열 부족으로 인한 실패
- execute 갯수가 설정한 값보다 넘을때 나타난다. ITEM 빌드가 끝나게 되면 위의 메세지가 사라지고 자동으로 Queue에 대기 상태로 있던 Item 들이 실행 된다.
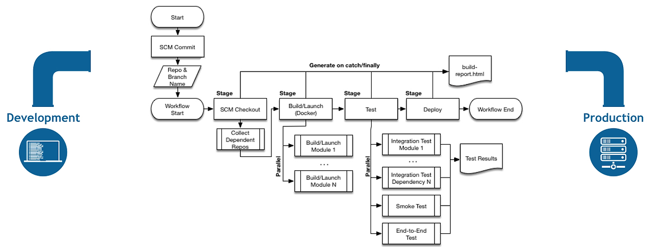
젠킨스 작업 흐름에 대한 이해
Jenkins는 실행자에게 작업을 제출하고 나서 하나씩 실행된다. 제출 되고 나면 대기열에 들어가서 실행자가 사용가능해 질때까지 기다리게 된다. 때로는 작업이 시작되지 않아 지연이 발생하며, 결국엔 다른작업이 실행되지 않는 경우도 있다.

해결 방법
동시실행 갯수를 늘려 준다.
- 젠킨스 관리 > System Configuration > System > of executors
- of executor : 동시실행 갯수 기본 2
이미지 참고

jenkins 빌드 pipeline process 참고자료 (https://www.jenkins.io/doc/book/pipeline/)

Reduce Jenkins execution without P&S and data importers refactoring | Spryker Documentation